近日,我校化学化工与生物工程学院史向阳教授课题组和法国国家太阳集团中心Jean-Pierre Majoral教授课题组合作设计和构建了不同代数的、不同环胺封端的阳离子型含磷树状大分子(Cationic Phosphorus Dendrimers, CPD),并深入和系统地研究了其在基因传递及肿瘤治疗方面的潜在应用价值。相关成果以“Revisiting Cationic Phosphorus Dendrimers as a Nonviral Vector for Optimized Gene Delivery Towards Cancer Therapy Applications” 为题发表在美国化学会期刊《Biomacromolecules》上(DOI: 10.1021/acs.biomac.0c00458,影响因子:5.667)。我校系论文第一完成单位,化学化工与生物工程学院博士研究生陈亮和李锦为共同第一作者,ok138太阳集团史向阳教授、法国国家太阳集团中心Jean-Pierre Majoral教授和巴黎第五大学Serge Mignani教授为共同通讯作者。
基因传递的成功依赖于高效无毒的载体。传统的病毒载体由于其免疫原性或致癌性大大限制了在基因传递中的应用,而非病毒载体(线性阳离子聚合物、聚乙烯亚胺、聚酰胺-胺或聚丙烯亚胺树状大分子、阳离子脂质体和阳离子多肽等)由于其低毒性及结构可控的特性而受到研究者的青睐。在众多非病毒载体体系中,具有生物相容性骨架的含磷树状大分子已被广泛应用于生物医学领域,如抗朊病毒药物、抗HIV药物和人自然杀伤细胞激活剂等。
基于目前含磷树状大分子的研究,研究团队构建了多种类型的CPD,并应用于基因传递及肿瘤治疗。主要设计思路为:以环三聚磷腈为内核,通过层层修饰的方法构建不同代数的含磷树状大分子,在其外围通过取代反应修饰吡咯或者哌啶环并质子化,最终得到表面带有正电荷的含磷树状大分子,具体合成线路如图1所示。此类阳离子含磷树状大分子具有结构精准、分子量分布均一的特点(Mw/Mn=1)。

图1 阳离子型含磷树状大分子的合成示意图
研究团队以编码增强型绿色荧光蛋白的质粒(pDNA-EGFP)为报告基因,研究不同类型CPD的细胞毒性及其基因传递效率。实验结果显示,CPD和CPD/pDNA-EGFP复合物在一定浓度范围内表现出良好的细胞相容性。流式细胞术结果显示,1-(2-氨基乙基)吡咯烷修饰并质子化的第一代含磷树状大分子(1-G1)的基因传递效果最佳(图2)。

图2 CPD/pDNA复合物的(A)水合粒径和(B)表面电势;(C-G)不同浓度下CPD及其pDNA复合物的细胞毒性测试(以HeLa细胞为模型);(H) CPD/pDNA-EGFP复合物基因转染示意图(以1-G1为例);(I)流式细胞术检测不同N/P比条件下CPD/pDNA-EGFP复合物在HeLa细胞中EGFP(增强绿色荧光蛋白)的相对表达量。
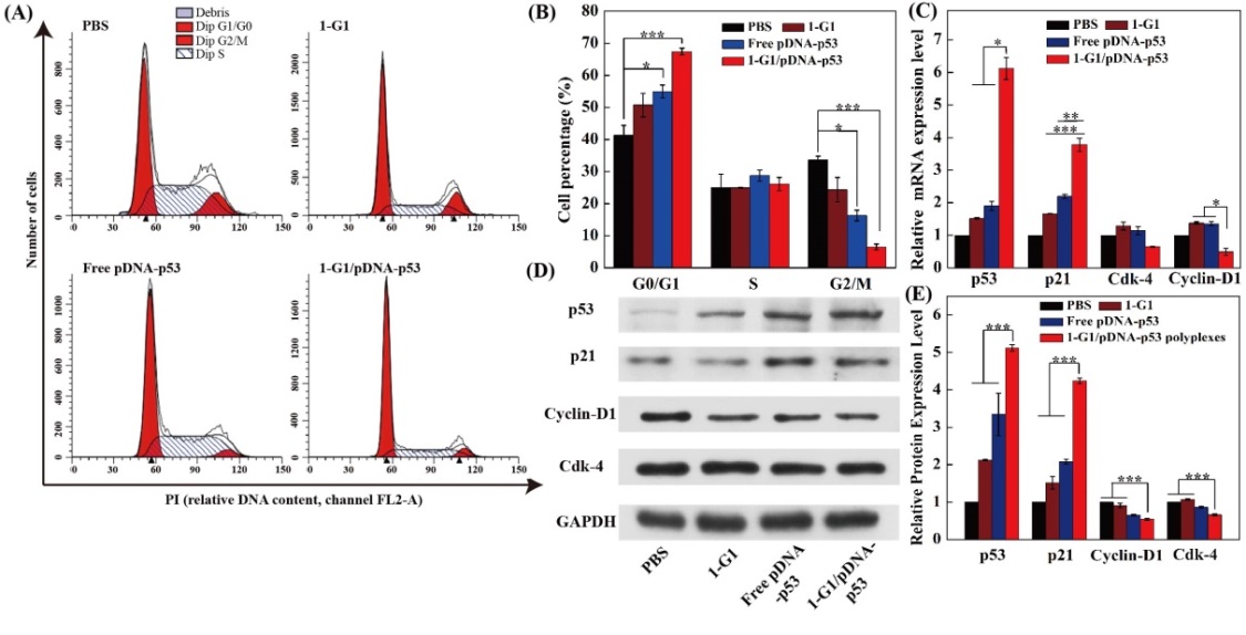
为了更进一步的研究CPD在基因治疗中的应用,研究团队以基因传递效果最佳的1-G1作为载体,转染同时编码EGFP和p53蛋白的质粒(pDNA-p53),用于肿瘤细胞的基因治疗。流式细胞术结果显示,经1-G1/pDNA-p53复合物处理后的HeLa细胞,其细胞周期发生明显改变(p53蛋白可引起G1期阻滞)。与此同时,实时定量PCR及蛋白质印迹结果也显示,与其他实验组相比1-G1/pDNA-p53实验组中p53的mRNA和蛋白表达量有明显升高;同时p53的下游调控基因p21及细胞周期调控因子的表达量也发生了相应改变(图3)。说明经1-G1转染的pDNA-p53能够在细胞中高效表达,其表达的p53蛋白具有良好的生物学活性。

图3 PBS、1-G1、free pDNA-p53和1-G1/pDNA-p53对HeLa细胞周期及相关细胞周期因子表达的影响。(A)流式细胞术细胞周期分布图;(B)流式细胞术细胞周期结果分析直方图;(C)G0/G1期相关mRNA的实时定量PCR结果直方图;(D)G0/G1期相关蛋白的蛋白质印迹结果;(E)蛋白质印迹结果的分析直方图。
随后,研究团队更深入地研究了1-G1用于皮下移植瘤模型基因治疗的可能性。研究发现,1-G1/pDNA-p53治疗组中,p53和p21蛋白表达水平均高于其他各组(p < 0.001),且细胞周期因子Cdk-4和cyclind1表达水平也异于其他各组,且与细胞基因传递结果类似(图4)。

图4(A)1-G1/pDNA-p53复合物体内肿瘤基因治疗示意图;(B)经生理盐水(normal saline, NS)、1-G1、free pDNA-p53 和 1-G1/pDNA-p53治疗后,皮下瘤中相关蛋白的免疫印迹结果;(C)蛋白质印迹结果的分析直方图。
这些结果表明,史向阳教授团队制备的阳离子型含磷树状大分子(1-G1)有可能作为一种高效载体系统用于癌症基因治疗及其它疾病的基因治疗。该研究为利用阳离子型树状大分子用于基因治疗提供新的思路。该工作得到了国家重点研发计划、国家自然科学基金委、上海市科委和中法蔡元培等项目的资助。
论文链接:https://pubs.acs.org/doi/10.1021/acs.biomac.0c00458
(撰稿:陈亮)